
Navštíveno 6002x


11.11.2013, 21:56 |
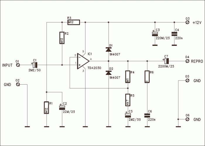
KIZ96 Zdarec chci si postavit zesík TDA2030(A), našel jsem si schéma, ale je tam odpor M12 a ten nikde nemůžu sehnat... ges.cz ani gem.cz... a dokonce ani google dík za rady


11.11.2013, 22:00 |
MARWiN | Upraveno: 2013-11-11 22:02:36
teda nevim co jsi hledal, ale maji ho třeba tady,první co jsem otevřel...
[ Link ] případně v SMD pouzdrech je toho taky pytel
a možná by nebylo od věci tam někde namastit potenciometr na regulaci hlasitosti

11.11.2013, 22:03 |
KIZ96 12M je 120k? potenciometr tam taky pude
12M je 12mega... ale M12 je 120k
ale v zásadě je asi uplně jedno co tam dáš, hlavně musí být všechny stejný

11.11.2013, 22:09 |
KIZ96 ej proto já to psal pořád blbě -_- tak díky :)

11.11.2013, 22:33 |
KIZ96 A M1 je teda 100k?
Tak bych začal otázkou? proč dnes, v 21. století, zrovna TDA2030?
proč, když chceš mermomocí něco bstalit, nevybereš něco ve formě stavebnice, dke sjou již použité daleko modernější prvky? Proč zrovna nesymetrické napájení? proč ne symetrické, kdy ti odpadnou problematické výstupní elektrolytické kondenzátory na výstupu a s tím spojené rázy do reproduktorů při za/vypínání?
A vůbec, proč tohle stavět, k čemu to bude sloužit? Na inzertních webech jsou miliony různých bastlů za směšná prachy, stačí mrknout na avmania a pod.
A na kone: trochu základů by to asi chtělo nastudovat, ono ani zdánlivě trotlfest konstrukce nemusí fungovat na první zapojení a nevědět, že M12 je 120k - to mi trochu zavání diletantstvím. Aspoň Ohmův zákon si nastuduj, bude se ti při oživování možná hodit.
tak ja to nechtel takto vypisovat jako Zdeny,ale je to presne tak,v dnesni dobe toto delat je uplnej nesmysl,jak casovej,tak penezovej,tak vsim ostatnim....protoze za par korun dnes sezenes plne funkcni rozumnej zesik profi udelanej v krabice a atd...jo doba pred 20-25lety je fuc..o)))
já bych začal otázkou, co mu dá taková stavebnice? Nic...podle mě je to super začátek a škola k nezaplacení projít si stavbou komplet zesilovače, ať už bude výsledný efekt jakýkoliv.
Když si koupí pytlík s DPS, součástkama, papírem jak pro blbečky, tak zapájet to svede studentka zdravky. Když jsem s elektrem začínal, měl jsem podobné problémy, jako M12, čárové kody apod. Když takový kluk začne od datasheetu TDA, jak funguje OZ se sym. napájením, odpálí nějakou tu součástku, pak to do něčeho složí, zjistí, že je něco blbě, tak znova něco upravovat, hledat, guglit, na fora atd. Ve výsledku postaví nějak funkční zesilovač za čtvrt roku, s 3x většíma nákladama...ale s praxí, kterou spolužáci nenaberou nikdy, a co vidím po okolí, nenaberou to někteří za celý život
crestik: ano - palec nahoru!Studovat je třeba, praxe je dnes na prvním místě všude:-( :-)))

14.11.2013, 16:18 |
KIZ96 stavim to protože součástky mám zadarmo.... vždycky jsme používal 120k a ne M12 takže jsem to nevěděl a ani ve škole jsem o tom neslyšel ani slovo....

14.11.2013, 16:21 |
CRK si byl asi zrovna nemocnej :)

14.11.2013, 16:46 |
Jozzo je fakt že jak jsem se učil elektro tak taky nám nikdo neříkal co znamená 1k2 a podobné fintovní zkratky :))