
Navštíveno 4117x


18.06.2009, 23:32 |
roti zdravicko, poradi mi prosim nekdo, jak to spravne zapojit?
uz to skoro mam, ale jeste nevim co a kam zapojit, aby se mi zapnulo radio pri otoceni klicku.
napojil jsem i osvetleni, ale po zapnuti svetel se jen zmeni display, ale koleckem na palubce se nemeni intenzita osvetleni tlacitek, je to normalni?
jinak jedna se o VW GIV

18.06.2009, 23:33 |
roti foto jak byla kabelaz po koupi. byl zapojenej jen cervenej a modrej a radio kupodivu hralo


18.06.2009, 23:35 |
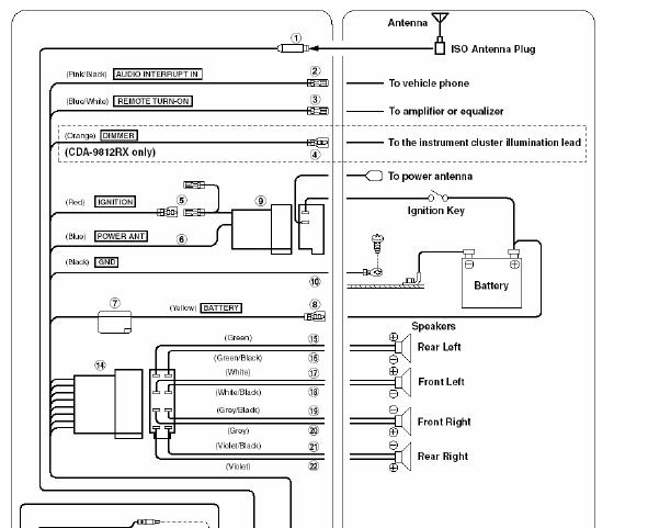
roti schema


18.06.2009, 23:36 |
roti origo iso zapojeni


18.06.2009, 23:39 |
roti mozna kombinace se zlutym a cervenym vodicem kvuli zapinani na klicek, ale nefunguje to.


18.06.2009, 23:40 |
roti diky za kazde info
na kontakt UB dej žlutý, nad ním je kostra, takže černá, vedle kostry je osvětlení - má se jen stlumit v jednom stupni, je názávislé na osvětlení přístrojů- a vedle je S kontakt spínaný a tam by měl být červený drát
teorie je taková že by to mělo fungovat :-)

19.06.2009, 09:32 |
roti no tak jak si to rekl, tak to mam na poslednim obrazku a tak to nejde :( zluty na UB a cerveny ma S kontakt. ale tak se radio vubec nezapne. kdyz to otocim (cerveny na UB a zluty na S kontakt, tak to sviti 2sec a pak po 0.5sec to zacne blikat. Takze hraje to pouze, kdyz je cervenej a zlutej na UB.
navic na S kontaktu jsem nic proti kostre nenameril (pokud se to ma proti kostre merit), ani se zapnutym klickem. To je divne, pac origo radio na klicek slo.
Jinak mordej (napajeni anteny) uz byl napojenej na + vedle UB. Je to spravne?
Vem si měřák a změř na kterej kabel jde napětí po zapnutí klíčku.A tam připoj červenej kabel od radia.Teda alespoň sem to tak vyčetl z toho schématu.

19.06.2009, 12:29 |
roti no vsede je stalych 12V, jen na K BUS jsou po vypnuti 3 volty a po zapnuti 12V. Ale nekde jsem cetl, ze pokud je spatne zapojenej K BUS, muze to znicit VAG :(

19.06.2009, 13:32 |
wir kukni sa ci nemas odpalenu poistku mne to robilo to same a mal som odpalenu poistku po vymene uz to slapalo

19.06.2009, 14:53 |
roti prosim nevis co to bylo za pojistku? Pojistka radia?
Roti.Tak projdi jednu po druhý ne???A když narazíš na prasklou pojistku tak jí vymněň.

19.06.2009, 20:46 |
roti vsechny dobry :( asi to nebudu resit a necham to na zapinani pomoci power